2025年12月4日
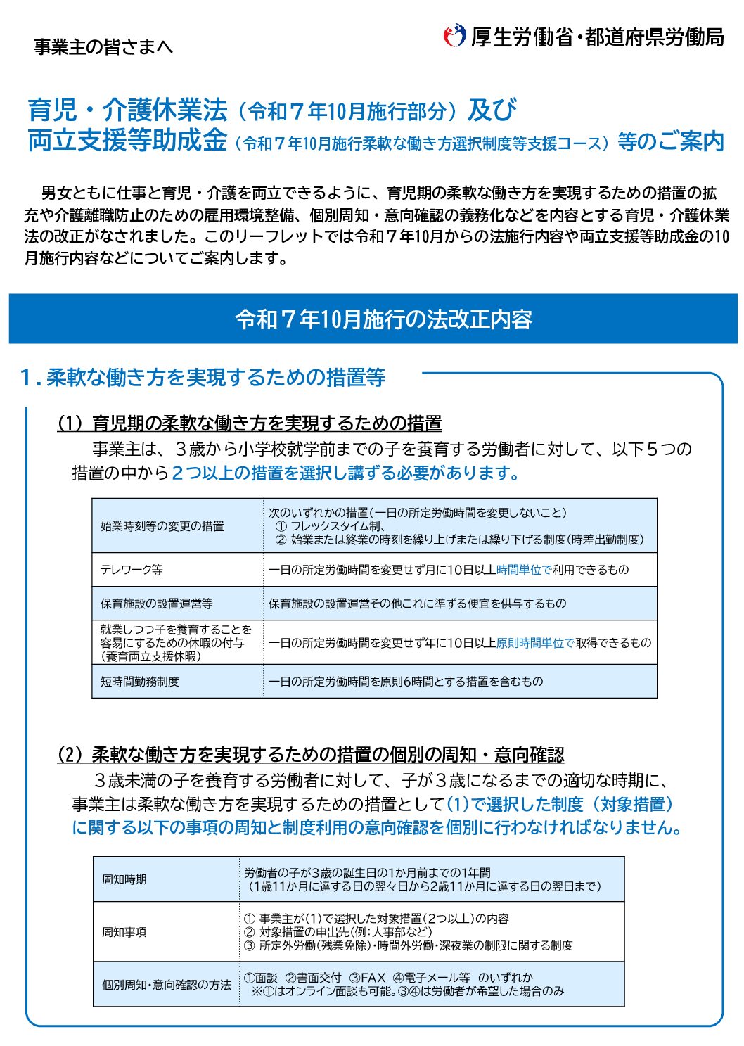
令和7年10月の「育児・介護休業法」改正により、育児期の柔軟な働き方を実現するための措置が拡充されました。改正法施行に伴い、両立支援等助成金「柔軟な働き方選択制度等支援コース」が新しくなります!
柔軟な働き方選択制度等支援コース
中小企業が、育児を行う労働者の柔軟な働き方を可能とする制度を複数導入し、制度を利用した労働者に対する支援を行った場合等に助成するコースです。
コースには2つの申請種別と2つの加算措置があります。
| 【申請種別】 |
|
| ① | ● 制度を3つ導入し、対象労働者が制度を利用 |
| ● 制度を4つ以上導入し、対象労働者が制度を利用 | |
| ② | 有給の子の看護等休暇制度を導入 |
| 【加算措置】 |
|
| ③ | 制度利用期間延長加算 |
| (①②の制度を中学校修了までの子を養育する労働者が利用できる制度とする) | |
| ④ | 育児休業等に関する情報公表加算 |
| (育児休業取得状況等の情報を指定のWEBサイト上で公開する) | |
詳しくは厚生労働省ホームページをご覧ください。
https://www.mhlw.go.jp/stf/seisakunitsuite/bunya/kodomo/shokuba_kosodate/ryouritsu01/index.html
お問い合わせ
山形労働局 雇用環境・均等室 TEL 023-624-8228












