2026年3月17日
労働者数101人以上の企業は「男女間賃金差異」と「女性管理職比率」、
労働者数301人以上の企業は「男性育休等取得率」の情報公表を!
2026年4月から、労働者数101人以上の企業は、
「男女間賃金差異」と「女性管理職比率」の情報公表が義務化されます。
女性活躍推進法の改正により、2026年4月から、労働者数101人以上の企業の事業主は、「男女間賃金差異」と「女性管理職比率」の情報公表が義務付けられました。
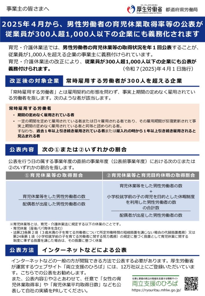
また、育児・介護休業法により、労働者数301人以上の企業の事業主は、「男性労働者の育児休業等取得状況」を公表することが義務付けられています。
どちらも公表時期は事業年度終了後、おおむね3か月以内です。事業年度終了後、速やかに最新の情報(直近の事業年度の実績)の公表をお願いします。
※初回の「男女間賃金差異」と「女性管理職比率」の情報公表は、2026年4月1日以降に最初に終了する事業年度の実績を、おおむね3か月以内に公表する必要があります。
例えば、2026年4月に事業年度が終了する企業 ⇒ おおむね2026年7月末までに公表
厚生労働省ホームページ 「女活躍推進法特集ページ」https://www.mhlw.go.jp/stf/seisakunitsuite/bunya/0000091025.html
厚生労働省ホームページ 「男性の育児休業取得率等の公表について」https://www.mhlw.go.jp/stf/seisakunitsuite/bunya/000103533_00006.html
詳しくは、山形労働局雇用環境・均等室(電話023-624-8228)へお問い合せください。










